Propuesta de un modelo de formación para la litigación en la carrera de Derecho

Proposal of a Formation Model for the Litigation in the Career of Right

M.Sc. Lisett Páez Cuba. Asistente. Universidad "Hermanos Saiz Montes de Oca". Pinar del Río, Cuba.

Correo electrónico: lisett@upr.edu.cu

Dr.C. Teresa Díaz Domínguez. Profesora Titular. Universidad "Hermanos Saiz Montes de Oca". Pinar del Río, Cuba.

Recibido septiembre de 2014   Aceptado octubre de 2014

RESUMEN. En el trabajo se fundamentó un modelo de formación para la litigación en la carrera de Derecho, teniendo en cuenta las exigencias actuales de la Educación Superior cubana. A tales fines se emplearon métodos teóricos, empíricos y estadísticos. Se propone un modelo pedagógico de carácter sistémico e integrado, donde se definen las habilidades litigantes del jurista y se identifica la argumentación jurídica como centro del proceso formativo objeto de estudio. Se argumentan los fundamentos teóricos que permitieron establecer las relaciones esenciales, etapas, componentes, dimensiones y principios del modelo de formación para la litigación.

PALABRAS CLAVE: modelo, formación, habilidad litigante, derecho, argumentación jurídica.

ABSTRACT. In the work a formation model was based for the litigation in the career of Right, keeping in mind the current demands of the Cuban Superior Education. To such ends theoretical, empiric and statistical methods were used. A pedagogic model of systemic and integrated character intends, where they are defined the jurist's litigant abilities and the artificial argument is identified as center of the process formative study object. The theoretical foundations are argued that allowed to establish the essential relationships, stages, components, dimensions and principles of the formation pattern for the litigation.

KEY WORDS: I model, formation, litigant ability, right, artificial argument.


Introducción

La formación de profesionales competentes es el reto fundamental de la universidad cubana actual. La enseñanza del Derecho requiere ser perfeccionada, en consonancia con las exigencias de la Educación Superior y con el reclamo de transformación que la sociedad demanda. En tal sentido, la formación de juristas con una adecuada proyección para el ejercicio de la litigación en los tribunales, es un tema que amerita ser estudiado desde las Ciencias de la Educación.

La sociedad contemporánea reclama hoy el desarrollo de las habilidades litigantes en abogados, jueces y fiscales como operadores del Derecho en sede judicial, y ciertamente las problemáticas suscitadas en el proceso de litigación de los actos judiciales, se deben precisamente a carencias del proceso formativo que en él subyace. Por esta razón, una revisión desde la pedagogía y la didáctica resulta no solo novedosa por la integración de estas a la ciencia del Derecho, sino también necesaria por las insuficiencias de formación que aún persisten en el estudiante de Derecho y que deben ser suplidas para que enfrente con éxitos la práctica judicial en torno a la litigación.

El trabajo tiene como objetivo: fundamentar un modelo de formación para la litigación en la carrera de Derecho, de manera que contribuya al desarrollo de las habilidades litigantes del jurista, en pos del perfeccionamiento de dicho proceso formativo.

Desarrollo

El proceso de formación para la litigación requiere ser perfeccionado de manera que su impacto irradie a las esferas de actuación del jurista. En este sentido, un modelo pedagógico para la litigación aparece como propuesta teórica esencial para la formación de juristas litigantes. Para su diseño se asume el criterio de Valle A, quien plantea que el modelo pedagógico "…se concibe como la representación de aquellos elementos esenciales del proceso para la formación del hombre, o de partes de este proceso, que se caracteriza por ser conscientemente dirigido y organizado (escolarizado o no) a la consecución de objetivos socialmente determinados".(1)

El modelo pedagógico de formación para la litigación, en concordancia con la definición anterior, concibe el proceso formativo de forma consciente, sistémica e integrada, tanto curricular como extracurricularmente. Su diseño parte de identificar el proceso de formación para la litigación (PFL) como la sucesión de etapas en las que se prepara integralmente al estudiante de Derecho para el desarrollo de la argumentación jurídica durante el debate establecido en la jurisdicción contenciosa.

La propuesta del modelo formativo para la litigación se sustenta en bases teóricas tales como la Teoría del Conocimiento de Lenin V I, el Enfoque Histórico Cultural de Vigostki L S y sus seguidores, la Teoría de la actividad de Leontiev, la Teoría de los Procesos Conscientes de Álvarez C M, la Didáctica de la interdisciplinariedad defendida por autores como Perera F, Salazar D y Fiallo, la Teoría de la Argumentación Jurídica de Atienza y la Teoría de la Litigación de Baytelman A y Duce M.

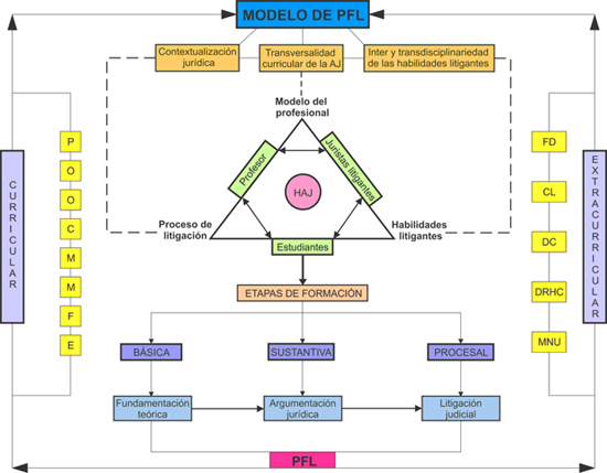
El modelo pedagógico que se propone está dirigido al perfeccionamiento del proceso de formación de estudiantes de Derecho para la litigación, y asume fundamentos teóricos que permiten establecer sus relaciones esenciales, componentes, dimensiones, principios y etapas. Para ello se proponen cuatro ideas científicas.

Primera idea científica: el proceso de formación para la litigación (PFL) con carácter integrado y sistémico se estructura a partir de la tríada: modelo del profesional de Derecho – proceso de litigación – habilidades litigantes, donde se evidencian relaciones dialécticas y convergen las habilidades de argumentación jurídica como núcleo del proceso.

Las relaciones esenciales del proceso de formación para la litigación (PFL) se materializan a partir de la relación tríadica entre el modelo del profesional de Derecho, el proceso de litigación y las habilidades litigantes. Estos se relacionan dialécticamente en tanto existe interconexión e interdependencia mutua entre ellos en los niveles macro, meso y micro-curricular.

El proceso de litigación, como objeto de estudio del proceso formativo modelado, se manifiesta en todas las esferas de actuación de este Modelo del profesional. Todo jurista, con independencia de su carácter penalista, civilista u otro, para ejercer la profesión en los tribunales debe desarrollar habilidades litigantes. Por ende, el proceso de litigación debe proyectarse y concientizarse en la enseñanza del Derecho, dejando de ser empírica la formación de estudiantes para la actuación en los tribunales de justicia.

Entre el proceso de litigación, el modelo del profesional, y las habilidades litigantes que implican el nexo entre ambos, deben establecerse vínculos recíprocos que impacten en la Educación Superior. Un elemento relacional importante en este sentido lo constituyen las habilidades de argumentación jurídica, al aparecer como núcleo de este proceso formativo. Ellas constituyen el centro mediante el cual se articula el modelo del profesional con el proceso de litigación para lograr el desarrollo de las habilidades litigantes.

Ciertamente, la argumentación jurídica transversaliza la ciencia del Derecho; y esta concepción del Derecho como argumentación también impacta en la enseñanza de la ciencia jurídica. En la medida que progrese el modelo del profesional de Derecho hacia una concepción más argumentativa, se reestructurará en este sentido el proceso de litigación y se potenciarán las habilidades litigantes. Entre estos tres entes existen relaciones recíprocas, de manera que influyen directamente unos sobre otros para perfeccionar el proceso de formación para la litigación, y erigen en su centro las habilidades de argumentación jurídica.

La argumentación jurídica como núcleo del proceso revela especial trascendencia. El empleo de la argumentación jurídica presupone el desarrollo efectivo del proceso de litigación, pues en la medida en que se fundamenten las decisiones de las partes litigantes, mayor aceptación tendrá el alegato oral sometido a debate judicial. Existen múltiples razones que justifican la inclusión de la argumentación jurídica en este análisis. En primer lugar, porque el argumento constituye célula y eje dinamizador del debate, a lo cual se suma la determinación de la tarea docente argumentativa como célula del PFL.

Por su importancia en este ámbito, se proponen tres operaciones consideradas como habilidades de argumentación jurídica (HAJ): interpretar el Derecho, aplicar la norma jurídica y argumentar jurídicamente la decisión. En este sentido se asume el criterio de Cañizares F, quien considera que la interpretación "…es la actividad que tiene por objeto establecer el sentido y el alcance de las normas jurídicas a los fines de su aplicación al comportamiento de los individuos en sociedad".(2) La aplicación, según Fernández,(3) implica hacer que la ley general y abstracta se individualice en relación con determinadas circunstancias o personas, empleando un conjunto de procedimientos lógicos. Por último, se realiza la argumentación jurídica, que no es más que la justificación de la pretensión y la solución jurídica brindada; consiste en fundamentar el porqué y el cómo de la decisión asumida por medio de un argumento.

Porto dos Santos(4) justifica por qué en la actualidad es esencial la argumentación jurídica. Refiere que la interpretación jurídica se limita a buscar soluciones, mientras que la argumentación jurídica pretende justificar pretensiones y soluciones; o sea, a justificar razones mediante esquemas de argumentos. Este razonamiento es uno de los puntos de partida de la presente investigación, y permite, de acuerdo con los fundamentos anteriormente asumidos, proponer la inclusión de la argumentación jurídica como fase final del ciclo del Derecho.

El ciclo de creación, interpretación, aplicación y argumentación del Derecho, incluyendo la incorporación de esta última, resulta no solo novedoso, sino trascendental para la ciencia forense. Esta operacionalización, en sentido estricto, es importante para el ejercicio del Derecho, pero en sentido amplio repercute en la doctrina jurídica, puesto que se trata de un nuevo enfoque: el derecho como argumentación. Su esencia radica en incorporar principios y valores al razonamiento jurídico; y su misión es la de dotar de fundamentos, garantías y legitimación a la actividad del estudiante de Derecho como futuro jurista.

Segunda idea científica: el PFL integrado y sistémico se articula mediante las relaciones entre los componentes personales (profesor-estudiante-juristas litigantes) y los no personales (problema-objeto-objetivo-contenido-métodos-medios-formas-evaluación), los que dinamizan el proceso desde las dimensiones curricular y extracurricular.

Para el logro de un proceso de formación para la litigación de carácter sistémico e integrado se debe tener en cuenta el conjunto de componentes para su estructuración. En este sentido, se delimitan, tanto los componentes personales como lo no personales del proceso de formación para la litigación en la carrera de Derecho. Los componentes personales en este caso son los estudiantes, los profesores y los tutores-juristas litigantes (jueces, abogados y fiscales). Entre ellos se establecen estrechas relaciones, partiendo de identificar el papel director del profesor, la función activa del estudiante y la inclusión significativa del jurista litigante en el proceso, principalmente por medio de las actividades del componente investigativo-laboral.

La presente investigación, dentro de los componentes no personales del modelo, parte de identificar como problema: La necesidad de que los estudiantes de Derecho durante su formación profesional ejecuten un proceso de litigación para la solución de conflictos judiciales mediante el empleo de la oratoria forense y la argumentación jurídica, demostrando cientificidad, responsabilidad profesional y creatividad. En este caso, el objeto es: el proceso de litigación, por ser este el que presenta la situación carencial en la práctica jurídica contenciosa. Y el objetivo está dirigido a: Ejecutar un proceso de litigación para la solución de los conflictos judiciales, haciendo uso de la oratoria forense y la argumentación jurídica, con empleo de métodos problémicos, mediante las conferencias debate, seminarios, talleres, clases prácticas, estudio de casos, visitas a juicios orales, tutorías, concursos jurídicos y foros de debate, potenciando la cientificidad, la responsabilidad profesional y la creatividad en el profesional del Derecho.

El contenido se explicita desde sus tres dimensiones. El sistema de conocimientos está delimitado en la investigación por tres núcleos conceptuales básicos: la argumentación jurídica, la litigación y las habilidades litigantes. El sistema de habilidades del proceso de formación para la litigación lo integran las habilidades siguientes: 1) fundamentar posiciones teóricas en debates jurídicos; 2) argumentar jurídicamente la solución legal de un caso; y 3) litigar sobre conflictos jurídicos en actos judiciales. Estas habilidades, expresadas de manera secuenciada e integrada, coinciden con las etapas del proceso de formación para la litigación en la carrera de Derecho. En tanto, el sistema de valores lo integran la cientificidad (al asumir la defensa de una postura jurídica litigante desde las bases científicas del Derecho), la responsabilidad profesional (con el ejercicio del Derecho de forma ética y rigurosa en el proceso de litigación) y la creatividad (en la solución innovadora de los conflictos judiciales).

Los métodos a emplear para formar juristas litigantes serán: el de proyectos y los métodos problémicos (la exposición problémica, el método investigativo y especialmente los juegos didácticos creativos). Los medios incluyen: textos en soporte papel y digital, legislación, sentencias y documentos jurídicos, materiales complementarios de lectura para el desarrollo del estudio independiente, grabaciones de juicios orales, el entorno virtual de aprendizaje mediante la plataforma Moodle, y el propio contexto judicial como medio de aprendizaje. Las formas empleadas para la formación de juristas litigantes serán las conferencias debate, seminarios, talleres y clases prácticas, potenciando estos últimos por su finalidad didáctica. Se recurrirá, además, al estudio de casos, las visitas a juicios orales, las tutorías de juristas litigantes, el estudio independiente, y otras formas extracurriculares como los concursos jurídicos, los foros de debate y la actividad productiva especializada.

La evaluación del proceso modelado tendrá la particularidad de potenciar la evaluación oral dentro del sistema evaluativo del proceso, a partir de la orientación de tareas de aprendizaje dirigidas al desarrollo de habilidades litigantes. Se deberá evaluar sistemáticamente la participación de los estudiantes en espacios de debate jurídico durante la carrera; priorizando, al finalizar cada etapa, las evaluaciones dirigidas a la solución jurídica de casos de estudio y el desarrollo de juegos de roles; incluyendo la evaluación final de la asignatura Litigación.

La integración y derivación de estos componentes y subsistemas se logrará desde las dos dimensiones del proceso formativo: la curricular y la extracurricular. Desde la dimensión curricular se estructura el proceso esencialmente por medio de las asignaturas de Derecho Procesal, el Ejercicio Jurídico Profesional de la DPI, y la asignatura optativa Litigación; además, con la transversalidad de la argumentación jurídica desde todas las materias del currículo. Mientras, desde la dimensión extracurricular el proceso se manifiesta, mediante espacios de debate como resultan ser los Debates y Reflexiones Histórico-contemporáneos, los Modelos de Naciones Unidas, los Días de la carrera, y otros espacios para el debate jurídico como los suscitados en eventos científicos, foros, etc. Además, se potencia el proceso extensionista, en este sentido, con la propuesta de un Concurso en Litigación, donde se asuman defensas orales para solucionar conflictos jurídicos, desarrollando juegos de roles.

Tercera idea científica: el PFL integrado y sistémico se sustenta en los principios de la contextualización jurídica, la inter y transdisciplinariedad de las habilidades litigantes y la transversalidad curricular de la argumentación jurídica, siendo este último el que ocupa una posición rectora en relación con el resto.

Al asumir el carácter pedagógico y didáctico, se determinan tres principios esenciales para el proceso de formación para la litigación. La contextualización jurídica como principio del modelo permite circunscribir el proceso formativo al ámbito del Derecho, asumiendo los fundamentos epistemológicos de esta ciencia y enmarcando el objeto investigado en el proceso de litigación. Esencialmente se evidencia este principio mediante tres elementos propiamente jurídicos: los sujetos litigantes, los ámbitos para la presentación de argumentos y los propios campos de acción regulados en el Modelo del profesional de la carrera de Derecho; de manera que el proceso de enseñanza-aprendizaje también debe contextualizarse; o sea, ajustarse a las características de cada campo de acción jurídica.

La transversalidad curricular de la argumentación jurídica es un principio de especial relevancia por el carácter rector que ocupa, coherentemente con la determinación de la tarea docente argumentativa como célula del PFL y con la necesidad de insertar en la enseñanza del Derecho los procesos argumentativos. A decir de Atienza M, el derecho en el constitucionalismo es argumentación,(5) por lo que se enfatiza el Derecho como práctica argumentativa. Por tanto, la argumentación jurídica y las acciones que la integran: interpretar la ley, aplicarla y argumentarla, son propias de la ciencia del Derecho, e inherentes a la formación del jurista desde sus niveles macro, meso y micro-curricular.

La inter y transdisciplinariedad de las habilidades litigantes como principio resulta interesante por la novedad que revela en el currículo jurídico. Se retoma así la enseñanza de la Litigación como disciplina científica, un tanto soslayada en las escuelas de Derecho. La interdisciplinariedad de las habilidades litigantes se evidencia en el currículo mediante las disciplinas específicas: Derecho Civil, Ciencias Penales, Derecho de la Empresa y Derecho Internacional. Mientras tanto, la transdisciplinariedad se percibe a partir de estas y también de la disciplina del ejercicio de la profesión (DPI): Fundamentos Teóricos y Prácticos del desempeño jurídico. En ambos casos, tanto la relación inter como lo transdisciplinaria, se concreta por medio de las materias de Derecho Procesal.

Cuarta idea científica: la formación integrada y sistémica para la litigación transcurre por las etapas de formación básica, sustantiva y procesal, permitiendo el tránsito de una fundamentación teórica a la argumentación jurídica, y de esta a la litigación judicial.

El proceso formativo modelado se concibe en tres etapas:

- Primera etapa. Formación básica: esta se corresponde con el primer año de la carrera, donde el estudiante de Derecho debe ser capaz de desarrollar el debate en su versión inicial, logrando convencer razonadamente a un tercero sobre la base de los fundamentos teóricos del Derecho.

- Segunda etapa. Formación sustantiva: se inicia con ella la impartición de las materias de Derecho sustantivo en la carrera. Abarca el segundo y tercer años académicos, durante los cuales los estudiantes deben ser capaces de establecer un debate de la solución legal sustantiva, otorgada a un caso concreto.

- Tercera etapa. Formación procesal: abarca el cuarto y quinto años de la carrera, donde culminan las materias del Derecho Procesal o adjetivo, a la vez que se integran los contenidos básicos, sustantivos y procesales en esta última fase.

Durante la tercera etapa se desarrollan las habilidades litigantes en el estudiante de Derecho. El debate jurídico adjetivo, al ser entendido como actividad, puede ser algoritmizado en acciones y operaciones para la litigación. De hecho, se entiende por habilidades litigantes: el sistema de acciones y operaciones que desarrolla el estudiante de Derecho para ejecutar un proceso de litigación. Estas acciones consisten en: elaborar una teoría del caso, practicar las pruebas y defender un alegato. Ellas a su vez se subdividen internamente en tareas más simples que requieren de un menor control consciente, y que en su totalidad permiten la formación de habilidades litigantes.

La elaboración de una teoría del caso implica, en primer lugar, la identificación de los elementos fáctico, jurídico y probatorio, y posteriormente la redacción del escrito o documento jurídico contentivo de la pretensión judicial. La práctica de pruebas, como acción, se operacionaliza al seleccionar el material probatorio, someterlo a contradicción en juicio, identificar las preguntas sugestivas, capciosas o impertinentes, y realizar el interrogatorio a testigos, peritos e intérpretes.

Por último, la litigación procesal se dirige a la defensa del alegato, que no es más que la presentación del discurso forense con empleo de la oratoria y la argumentación jurídica. Las operaciones de la defensa del alegato consisten en elaborar un proyecto de informe oral, identificar los argumentos empleados en este y argumentar jurídicamente la decisión contenida en el alegato oral. Son todas estas actividades las que permiten considerar, durante la etapa procesal, el desarrollo de habilidades litigantes, las que constituyen base de sustentación para el desempeño del jurista en la jurisdicción contenciosa.

Los nexos establecidos entre una y otra etapa, la conformación de habilidades al interior de estas, la concreción, tanto curricular como extracurricular que estas logran, y los valores de cientificidad, responsabilidad profesional y creatividad que indistintamente se forman, evidencian una lógica sistémica en la formación del jurista para la litigación. Se logra así, sucesivamente, el tránsito de una fundamentación teórica a la argumentación jurídica, y de esta a la litigación judicial para cerrar el ciclo formativo.

En correspondencia con los fundamentos, se asume el modelo de formación para la litigación como la representación ideal del proceso mediante ideas científicas que evidencian su carácter sistémico e integrado, a partir del tránsito por etapas de formación básica, sustantiva y procesal, donde se establecen relaciones dialécticas entre el Modelo del profesional, el proceso de litigación y las habilidades litigantes, sustentado en la transversalidad curricular de la argumentación jurídica como principio rector de este proceso formativo. La concepción de estas ideas científicas permite estructurar de forma sistémica e integrada el modelo de formación para la litigación (Fig. 1).

Fig. 1. Modelo de formación para la litigación en la carrera de Derecho.
Fuente: Elaboración de las autoras.

Conclusiones

En el proceso de formación para la litigación se constituyen las habilidades de argumentación jurídica como eje dinamizador para la formación de habilidades litigantes, siendo estas últimas las que, sistematizadas en acciones y operaciones, resultan la base de sustentación para el desempeño del jurista en los tribunales cubanos.

El modelo de formación para la litigación se estructura sobre la base de cuatro ideas científicas que en su interior contienen los fundamentos asumidos para determinar las relaciones esenciales del proceso, los componentes personales y no personales, desde las dimensiones curricular y extracurricular, transitando por etapas de formación básica, sustantiva y procesal, rectoradas por principios que informan el proceso formativo en la carrera de Derecho.

Referencias

(1)VALLE A. Algunos modelos importantes en la investigación pedagógica. La Habana, Cuba: Instituto Central de Ciencias Pedagógicas; 2007. p.4.

(2)CAÑIZARES F. Teoría del Estado. La Habana, Cuba: Editora Universitaria; s/f. p.209.

(3)FERNÁNDEZ J. Teoría del Estado y el Derecho. T. II. La Habana, Cuba: Editorial Félix Varela; 2005.

(4)PORTO D D. Necesidad de enseñanza de la teoría y práctica de la argumentación jurídica en las facultades de Derecho de Brasil. Revista de la Facultad de Ciencias Sociales y Jurídicas de Elche 2008, Vol 1 (3), p.215.

(5)ATIENZA M. Constitución y argumentación. La ciencia del Derecho Procesal Constitucional. México: Marcial Pons; 2008.

Bibliografía

ALEXY R. Teoría de la Argumentación Jurídica. La teoría del discurso racional como teoría de la fundamentación jurídica. Madrid, España: CEC; 2006.

ÁLVAREZ C M. Didáctica. La escuela en la vida. 3ra ed. La Habana, Cuba: Editorial Pueblo y Educación; 1999.

ATIENZA M. Las razones del Derecho. Teorías de la argumentación jurídica. 2da ed. México: Universidad Nacional Autónoma de México; 2004.

BAYTELMAN A, DUCE M. Litigación penal y juicio oral. Chile: Editorial del Fondo de Justicia y Sociedad; 2004.

BLANCO R. Litigación estratégica en el nuevo proceso penal. 1ra ed. Chile: Editorial Lexis Nexis; 2005.

DUCE M. La reforma procesal penal chilena: gestación y estado de una reforma en marcha. Lima, Perú: Consorcio de Justicia Viva; 2004.

FERNÁNDEZ Á. Glosario de expresiones ambientales y jurídicas. La Habana, Cuba: Editorial de Ciencias Sociales; 2011.

LENIN V I. Materialismo y empiriocriticismo. La Habana, Cuba: Editorial Política; 1963.

MORESO J J. Lógica, argumentación e interpretación en el derecho. Barcelona, España: UOC; 2006.

SALAZAR D. La interdisciplinariedad como tendencia en la enseñanza de las ciencias. La Habana, Cuba: Editorial Pueblo y Educación; 2004.

URETA J A. Técnicas de argumentación jurídica para la litigación oral y escrita. Lima, Perú: Jurista Editores; 2010.

VÁZQUEZ O. Teoría de la argumentación jurídica sobre la justificación de las decisiones judiciales. México: UAT-Gudiño Cicero; 2008.